Cynefin (ke-NEV-in) er et rikt rammeverk som hjelper oss å forstå hva slags metoder og strategier vi bør bruke på ulike klasser av problemer og utfordringer. Spesielt innenfor den såkalte komplekse problemdimensjonen har Cynefin bidratt til økt innsikt og utvikling av ny metodikk.
Rammeverket ble første gang beskrevet i 1999 av David Snowden og Cynthia F. Kurtz i artikkelen «The New Dynamics of Strategy: Sense-making in a Complex and Complicated World». Cynefin er anerkjent i akademia, blant annet innenfor organisasjonsteori, ledelse, offentlig politikk og styring.
Men utenfor akademia har det gått tregere. Cynefin er ikke Plug-and-Play. Det er et rammeverk med signifikant konseptuell dybde. Derfor har bruk og integrasjon med annen metodikk blitt både ujevn og overfladisk. Det er synd, for utviklingsmetodene og prinsippene stimulerer til nyskapning, og det er gevinster å hente for virksomheter som ønsker å bli mer innovative.
I et norsk perspektiv er det også interessant å forstå hvordan Cynefin kan gi bedre styring av tiltak underlagt statens prosjektmodell. Som jeg tidligere har skrevet om i Statens misforståtte prosjektmodell, er det ingenting i statens prosjektmodell (r_108_2023.pdf) som begrenser et tiltaks innovasjonsprofil, styringsmodell eller styringsunderlag. Prinsippene Cynefin skisserer er derfor svært relevante å ha med seg når prosjektmål, prosjektstyringsbasis og prosjektstrategi skal utformes.
Men først må den konseptuelle forståelsen på plass. Jeg tilbyr derfor syv «kart» som belyser ulike sider av Cynefin-rammeverket: Problemdimensjonene, metaforene, resonnering, styring, innovasjon, utviklingsmetoder og prosjektmodeller.
Kartografiske fagbegreper
Cynefin bygger på kunnskap innen kompleksitetsteori, kognisjon, antropologi og evolusjon. Noen sentrale fagbegreper som bygger opp under fornuftsgrunnlaget er uoppmerksomhetsblindhet, eksaptasjon og liminalitet:
Uoppmerksomhetsblindhet er et begrep innen kognisjon. Når informasjon sentralt i synsfeltet blir registrert i nervesystemet, men ikke når bevisstheten, kalles dette uoppmerksomhetsblindhet. Det skyldes antagelig en begrensning i arbeidsminnet. Man overser altså noe som er fullt synlig, uten å være klar over det.
I en studie av Melissa Trafton Drew og Jeremy Wolfe i 2013, la 83 % av radiologene ikke merke til figuren av en gorilla som var satt inn på det siste CT-bildet da de bladde gjennom fem skanninger av en brystkasse på jakt etter lungeknuter. I virksomheter og grupper vil dette fenomenet forsterkes ytterligere fordi mange av de som i første omgang legger merke til anomalien, senere vil overbevise seg selv om at de må ha tatt feil. Da slipper de nemlig den sosiale kostanden det er å divergere fra majoriteten. Men slike minoritetsobservasjoner kan være viktige. Vi må derfor ha metoder og systemer som fanger opp disse før de går tapt på grunn av uoppmerksomhetsblindhet og gruppetenking.
Eksaptasjon er et begrep innen evolusjon. Når en egenskap over tid videreevolveres for andre funksjoner enn den opprinnelige, kalles dette for eksaptasjon. Et eksempel er fuglefjær, som antagelig ble utviklet for temperaturregulering, men som senere ble videreutviklet til flygefjær. Eksaptasjoner er disruptive, i motsetning til adaptasjoner, som er lineære inkrementelle tilpasninger. Et eksempel på en adaptasjon er øyet, som ble evolvert som en rekke små, inkrementelle fordelaktige tilpasninger fra lysfølsomme celler på en hudoverflate og helt frem til spesialiserte øyne med linser og fokusering.
Poenget er at innovasjon i næringslivet i form av adaptasjoner kan skje der man jobber mot mål. Men for å kunne fange opp eksaptive muligheter, må vi ha utviklingsmetoder og styringsprinsipper som fanger opp positive oppdagelser som ikke var mål i utgangspunktet. Et annet ord for slike lykkelige utilsiktede oppdagelser er serendipitet.
Liminalitet er et begrep hentet fra antropologien, og betegner det spesielle avgrensede stadiumet i overgangen mellom to faser.
I Cynefins terminologi er iterative utviklingsmetoder liminale, siden man ved å iterere over et tema får økt innsikt og kan klare å flytte en problemstilling fra en klasse av problemer og utfordringer over til en annen. Selve iterasjonen er da det liminale transformative stadiet i prosessen. Slike liminale stadier er viktige og ønskelige å ha i prosesser og metoder – det er slik vi driver gjennom tilpasninger og endringer.
Kart 1 – Problemdimensjonene
Cynefin er delt inn i problemdimensjonene Klart, Komplisert, Komplekst, Kaotisk og Forvirret/Aporetisk. I tillegg har vi de liminale områdene markert med grønt i figuren:

fra The Cynefin Company
I Klart er årsaker og virkninger åpenbare, og derfor lette å identifisere og forstå for de involverte. Man enige om årsaker og virkninger, og man er enige om hva som utgjør beste praksis. Strategien blir derfor:
Forstå problemet – Kategoriser problemet – Respondere med beste praksis
I Komplisert er det fortsatt mulig å identifisere årsaker og virkninger entydig. Men det kreves eksperter eller ekspertise for å forstå dem. Normalt vil det finnes flere måter å angripe problemet på, så det er ingen enighet om hva som er beste praksis. Men gode praksiser finnes. Strategien blir derfor:
Forstå problemet – Analyser problemet med eksperter/ekspertise – Respondere med en god praksis
I Komplekst er det ingen entydig sammenheng mellom årsaker og virkninger. Bare fordi noe virket en gang, betyr ikke det at det vil virke igjen på samme måte neste gang. Og enhver handling påvirker uansett systemet. For å få større innsikt må man foreta multiple parallelle safe-to-fail eksperimenter. Eksperimentene som gir uønskede resultater dempes, mens eksperimentene som gir nyttige resultater forsterkes. Strategien blir derfor:
Utforsk problemet – Forstå problemet – Responder med dempning/forsterkning av effekter
I Kaotisk er det ingen forståelige sammenhenger mellom årsaker og virkninger. Man må stabilisere situasjonen raskt for å overleve, og deretter reetablere seg. Strategien blir derfor:
Handle (stabiliser) – Forstå – Responder
I tillegg kan det hende at man ikke vet hvilken problemdimensjon man er i eller beveger seg mot. Det er i seg selv en problemdimensjon der man enten er Forvirret eller Aporetisk:
- Hvis man er i Forvirret, har man misforstått hvilken problemdimensjon man befinner seg i. Da bruker man uegnede strategier og metoder på utfordringen man står overfor.
- I Aporetisk er man mer rådvill, fordi man står overfor et paradoks. For å finne ut av hvilken problemdimensjon man befinner seg i, må man tenke på nye måter for å bryte paradokset.
Også grenseovergangene mellom problemdimensjonene er viktige, spesielt den mellom Klart og Kaotisk. De andre grensene er glidende, men overgangen mellom Klart og Kaotisk er annerledes. Hvis man jobber som om man er i Klart, men problemet egentlig er komplisert, risikerer man å falle ned i Kaotisk, fordi man da har brukt prosesser og metoder som var dårlig tilpasset problemstillingen man faktisk sto overfor. Da kan det blir svært kostbart å stabilisere situasjonen og få reetablert seg.
Mrk. Det var dette som skjedde med NAVs sykepengeprosjekt: Man trodde at ved simpelthen å jobbe smidig og teambasert, så ville man finne de gode løsningene. Med nye arbeidsformer, interne utviklere og eierskap til egne løsninger, skulle man få raskere leveranser til lavere kostnad, jamfør Evaluering av Prosjekt 3 i NAV. Fokus var altså på beste praksis, som er det man kan gjøre i Klart, og ikke på den faglige ekspertisen (bl.a. innen saksbehandlingen), som er det man bør gjøre i Komplisert. Sykepengeprosjektet fikk store restanser knyttet til leveransene på sykepengeområdet.
I tillegg har man to liminale områder:
Det liminale området mellom Komplekst og Komplisert, er det området der man kan klare å redusere noe tilsynelatende komplekst til kompliserte problemer og utfordringer.
Det liminale området mellom Kaotisk og Komplekst, er det området man med vilje kan entre inn i for å utnytte mulighetene og behovene for innovasjon som oppstår i Kaotisk. Ingenting kan stimulere så kraftig til nyskapning som kaotiske tilstander, det har vi historisk empiri på fra f.eks. kriger og epidemier. Å «falle» ned i Kaotisk fra Klart er altså negativt. Men å foreta et «kontrollert dykk» ned i Kaotisk fra Komplekst kan være nyttig.
Mrk. Under Covid-perioden ble de tekniske utfordringer med hjemmekontor for mange løst, og statlige etater la om programvare, rutiner og praksis fra oppmøtebasert til «remote» saksbehandling. Mange har senere karakterisert denne omleggingen som «magiske dager», og lurt på hvorfor vi ikke bare fortsatte denne positive innovasjonstrenden. Det korte svaret på det, er at slik innovasjon krever en krise. Når krisen er over, stopper innovasjonen opp.
Kart 2 – Metaforene
Følgende bilder illustrerer problemdimensjonene:

I Klart er årsaker og virkninger i systemet klart forstått, illustrert med bildet av pilene. Det er åpenbart hva man bør gjøre, gitt problemet eller utfordringen som skal løses.
Den opprinnelige betydningen av Komplisert var sammenfoldet. Systemer som er sammenfoldet kan «brettes ut», slik at man ser sammenhengene, og deretter «brettes sammen» igjen. Derav origami-metaforen og behovet for eksperter som er i stand til å «brette ut» problemet.
Den opprinnelige betydningen av Komplekst var sammenfiltret, illustrert med bildet av de sammenkoblede ringene. I systemer der noe er filtret sammen, kan ikke dette simpelthen «filtres opp», for da bryter man samtidig sammenhengene eller koblingene. En urmaker kan dekonstruere og deretter rekonstruere et komplisert armbåndsur. En biolog kan ikke dekonstruere og deretter rekonstruere en frosk. En frosk er i denne konteksten et komplekst system.
Mrk. I en annen kontekst (gitt et annet problem eller utfordring) kan en frosk helt sikkert sees på som et komplisert system. Men i disseksjonseksempelet over er den et komplekst system.
I Kaotisk er det ingen forståelige sammenhenger mellom påvirkninger og resultatet, illustrert med det abstrakte bildet.
Kart 3 – Resonnering
Resonnering er tenking der man trekker fornuftige konklusjoner. Man skiller gjerne mellom deduksjon, induksjon, og abduksjon. I tillegg har vi intuisjon, som ikke er resonnering i klassisk forstand, men i alle fall i en evolvert forstand. Mappet på Cynefin-lerretet ser det slik ut:

I Klart finnes det felles entydige sannheter og man kan derfor dedusere seg frem til konklusjoner. Deduksjon starter med det generelle og anvender det på spesifikke tilfeller, noe som sikrer en sann konklusjon hvis premissene er sanne:
«Alle elefanter er grå» – «Dumbo er en elefant» – «Derfor er Dumbo grå»
I Komplisert finnes det ingen felles entydige sannheter, men i alle fall spesielle sannheter, og man kan derfor indusere seg frem til konklusjoner. Induksjon starter med spesielle tilfeller og generaliserer til bredere regler. Konklusjonen er sannsynlig, men ikke garantert sann:
«Babar er en elefant, og han er grå» – «Pellefanten er en elefant, og han er grå» –
«Dumbo er en elefant» – «Derfor er Dumbo sannsynligvis grå»
I Komplekst finnes det ingen entydige sammenhenger. Man må abdusere seg frem til konklusjoner ved å velge den mest sannsynlige:
«Du ser et stort grått dyr med store ører» – «Derfor har du sett en elefant»
I Kaotisk resonnerer man ikke i klassisk forstand, men benytter sin intuisjon og sine instinkter for å forsøke å stabilisere situasjonen og komme seg ut av den kaotiske tilstanden.
Kart 4 – Styring
Tradisjonell prosjektstyring har vært plandrevet. Man måler aktivitetene som skal utføres for å detektere avvik fra planen som skal ta en til målene. Moderne styring av digitaliseringsprosjekter er gjerne mer verdidrevet. Man måler verdiskapningen underveis for å detektere avvik fra målene. Distinksjonen mellom plandrevet og verdidrevet styring refereres ofte til som «output vs. outcome».
Det er ingenting galt med å være plandrevet. Står man overfor problemstillinger og utfordringer i Klart, kan det endog være hensiktsmessig å detaljplanlegge, eksekvere og måle progresjon iht. en aktivitetsbasert plan. Men etter hvert som man beveger seg oppover mot Komplisert, vil usikkerheten øke. Da blir det mindre hensiktsmessig å detaljplanlegge inn i fremtiden, og da vil verdidrevet styring mot målene fungere bedre. Forskjellene mellom plandrevet og verdidrevet styring, kravstruktur og prosjektnedbrytning har jeg beskrevet tidligere i Statens misforståtte prosjektmodell.
Men i Komplekst er det så mye usikkerhet forbundet med problemene og utfordringene man står overfor, at langsiktige mål blir rene ønskedrømmer. Standard kompleksitetsteori sier at man ikke kan styre komplekse systemer mot fastlagte mål. Isteden må man prøve å si noe om hvor man befinner seg, og i hvilke retninger det er mulig og ønskelig å gå. For selv om ikke komplekse systemer kan styres mot mål, har de likevel kortsiktige tilbøyeligheter som gjør at de kan dultes i visse retninger. Når man håndterer komplekse systemer blir det altså en form for posisjonsdrevet styring mot mer ønskelige kortsiktige posisjonsendringer, og der man underveis må være åpen for serendipitet.
Styringsprinsippene man bør bruke i henholdsvis Klart, Komplisert og Komplekst, skiller seg derfor kvalitativt fra hverandre:

Mye av problematikken rundt prosjekter som mislykkes skyldes bruk av styringsprinsipper som er uegnet på problemene og utfordringene som skulle løses.
Kart 5 – Innovasjon
Innovasjonen i næringslivet kommer i form av tilpasninger og forbedringer, altså adaptasjoner, og i form av lykkelige oppdagelser, altså serendipitet, i form av eksaptasjoner. To eksempler på eksaptasjoner fra næringslivet er mikrobølgeovnen og viagra. Disse oppdagelsene var ikke konsekvenser av målsettinger, men ble gjort underveis i arbeid med andre ting.
Mappet på Cynefins problemdimensjoner, vil det typiske være flest av de adaptive innovasjonene i Klart og videre mot Komplisert, fordi man i disse dimensjonene jobber mot fastlagte mål. Flest av de eksaptive innovasjonene vil man finne i Komplekst, fordi man i denne dimensjonen ikke jobber mot fastlagte mål, men bare prøver å dulte systemet mot en mer hensiktsmessig posisjon, samtidig som man er åpen for serendipitet.

Det er viktig å være klar over denne distinksjonen når man skal velge innovasjonsprofil. Med en adaptiv innovasjonsprofil vil det økonomiske incitamentet underveis normalt være lite kontroversielt, siden graden av forbedring eller tilpasning (adaptasjonen) som må oppnås, og dennes påvirkning på selve business caset, vil være forståelig. Men man oppdager ikke innovative eksaptasjoner med harde mål og stramme budsjetter som ikke gir rom for nysgjerrighet og utforskning underveis.
Kart 6 – Utviklingsmetoder
Klart og Komplisert er kausale problemdimensjoner der det er en sammenheng mellom årsak og virkning. Tilsvarende kausalitet finnes ikke i Komplekst. Isteden har komplekse systemer tilbøyeligheter som man kan avdekkes ved å foreta multiple parallelle fail-to-safe eksperimenter som indikerer hvordan man kan dulte systemet i en ønsket retning.
En iterasjon i Scrum er i denne konteksten et singel fail-to-safe eksperiment. Scrum er hverken designet for multiple parallelle fail-to-safe eksperimenter eller serendipitet. Men Scrum fungerer bra i det liminale området mellom Komplisert og Komplekst, fordi en iterasjon kan avdekke en «komplisert løsning» på et tilsynelatende komplekst problem.
Likevel er ikke smidige utviklingsmetoder egnet for arbeid med de virkelige komplekse problemene. Faktum er at smidige metoder ikke skalerer over til Komplekst, nettopp fordi de ikke er designet for multiple parallell fail-to-safe eksperimentering. På komplekse problemer kan man simpelthen ikke bare aggregere og etterligne metodikk brukt på de kausale problemene i Klart og Komplisert.
I stedet må man dekomponere og restrukturere metodene slik at de tillater multiple parallelle eksperimenter og serendipitet. Slike metoder kalles gjerne PreScrum-teknikker:

The Cynefin Company har utviklet flere slike preScrum-teknikker som «Trios», «Tripple eight» og «Exaptive triggers», og beskrevet dem på https://cynefin.io/wiki/List_of_methods.
I skrivende stund er slike teknikker i svært liten grad tatt i bruk i norske digitaliseringstiltak. Det er synd, for teknikkene og metodene stimulerer til både adaptiv og eksaptiv innovasjon, noe som er sårt tiltrengt i et Norge som i 2025 faller nedover på den europeiske innovasjonsrankingen.
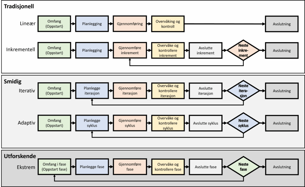
Kart 7 – Prosjektmodeller
Mye av teorien og metodeverket for styring og ledelse av digitaliseringstiltak kommer fra prosjektledelsesfaget. Det er en vedvarende misforståelse i den norske IT-bransjen at prosjektstyring kun er plandrevet, mens produktorientert styring er verdidrevet. Slik er det selvfølgelig ikke. Både prosjekter og produktorienterte organisasjoner kan opereres plandrevet og/eller verdidrevet.
Men hverken plandrevet eller verdidrevet styring fungerer altså særlig godt i den komplekse problemdimensjonen (se Kart 4 – Styring). Riktignok er Cynefin innlemmet i PRINCE2 Agile®. Men utover å kort beskrive Cynefin, og si at styringen må tilpasses problemdimensjonen, tilbyr ikke PRINCE2 Agile® noen konkretisering av hverken metodetilpasningen (PRINCE2 tailoring) eller annen informasjon om hvordan prosjektmodellen bør settes opp og fungere i den komplekse problemdimensjonen, der andre styringsprinsipper gjelder.
Da er det mer å hente fra Robert K. Wysockis prosjektmodeller og hans teorier og metodeverk for prosjektstyring, som jeg tidligere har skrevet om i Hva er galt med statens prosjektmodell på Digi.no. Wysocki er en internasjonalt anerkjent kapasitet på området. Også i vår hjemlige klassiker «Praktisk prosjektstyring» av professor emeritus Asbjørn Rolstadås er det flere henvisninger til Wysocki. I boka Effective Project Management deler Wysocki prosjektlandskapet opp i fire kvadranter:

Hvis målene og løsningen er klare, er prosjektet «tradisjonelt». Hvis målene er klare mens løsningen er uklar, er prosjektet «smidig». Hvis både målene og løsningen er uklar, er prosjektet «utforskende». Hvis løsningen er klar, men man må finne ut hvordan den bør brukes, er prosjektet «utprøvende».
Basert på målene og prosjektnedbrytningen av dem, definerer så Wysocki fem prosjektmodeller med utgangspunkt i PMBOKs prosessgrupper, med ulike tilbakekoblinger i prosjektsyklusen:

Den lineære og den inkrementelle modellen egner seg for styring og kontroll av fossefallsprosjekter. Den iterative og den adaptive egner seg for smidige prosjekter, der sistnevnte håndterer størst usikkerhet i mål og løsning. Den ekstreme egner seg for R&D.
Wysockis prosjektmodeller mappes enkelt over på Cynefin-lerretet:

Og dermed får vi altså for hver enkelt problemdimensjon både velegnede styringsprinsipper (fra Kart 4 – Styring) og ditto velegnet prosjektnedbrytning med prosjektmål (slik jeg skriver detaljert om i Statens misforståtte prosjektmodell), samt tilhørende velegnet prosjektmodell (fra Wysocki). Og alt kan benyttes på både større og mindre tiltak, inkludert digitaliseringstiltak underlagt statens prosjektmodell.
Veien videre
Cynefin er et rikt rammeverk forankret i vitenskap fra kompleksitetsteori, kognisjon, antropologi og evolusjon. Spesielt innenfor den komplekse problemdimensjonen – der både smidige utviklingsmetoder og verdidrevet styring kommer til kort – har Cynefin bidratt med nye utviklingsmetoder og styringsprinsipper.
For virksomheter som ønsker å øke sin innovasjonshastighet er det gevinster å hente fra Cynefin. For digitaliseringstiltak underlagt et oppfølgingsregime, vil prinsippene som Cynefin trekker opp gi en mer hensiktsmessig utforming av prosjektstyringsbasis og prosjektstrategi. Hvilke overordnede styringsprinsipper og hvilken prosjektmodell man bør velge, vil avhenge av i hvilken problemdimensjon man ser for seg at hoveddelen av problemene og utfordringene man møter vil være i, samt hvilken innovasjonsprofil man ønsker for tiltaket.
Cynefin utfyller og komplementerer både de tradisjonelle og de mer moderne utviklingsmetodene og styringsprinsippene som brukes i digitaliseringstiltak. Rammeverket fortjener derfor større oppmerksomhet fra virksomheter og etater enn det hittil har fått.
Denne artikkelen er skrevet av Stefano Angelo Donati, han jobber i PROMIS.
